# Architecture Diagrams

<img
  src="../design/dataflow.gv.png"
  alt="Shaka data flow diagram"
  style="max-width: 100%">

<img
  src="../design/ownership.gv.png"
  alt="Shaka ownership diagram"
  style="max-width: 100%">

<img
  src="../design/cast.gv.png"
  alt="Shaka cast diagram"
  style="max-width: 100%;">

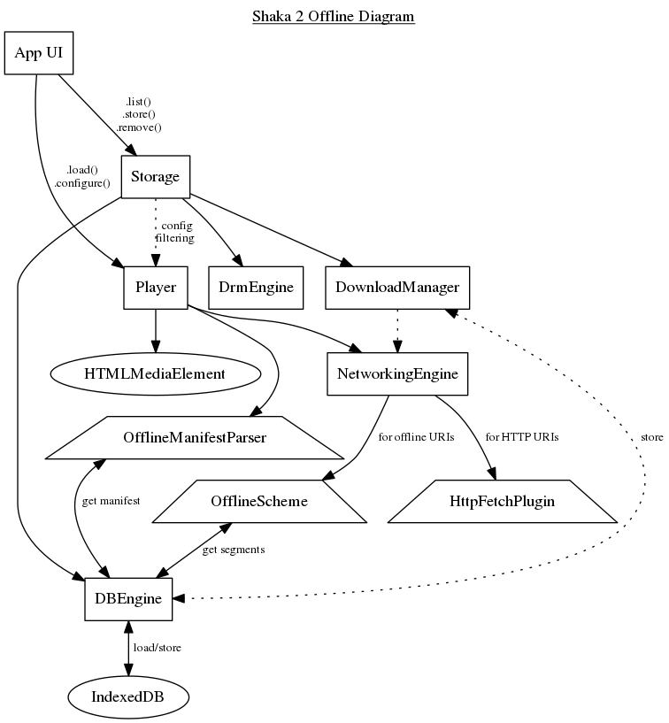
<img
  src="../design/offline.gv.png"
  alt="Shaka offline diagram"
  style="max-width: 100%">

<img
  src="../design/timeline.svg"
  alt="PresentationTimeline diagram"
  style="max-width: 100%">

<img
  src="../design/newdemo.gv.png"
  alt="Demo page architecture"
  style="max-width: 100%">

