GoJS Samples

Our samples demonstrate several Diagram types and showcase specific features and layouts. You can use the HTML and JavaScript in these samples as the starting point for your application.

If you are done looking around and are ready to experiment with GoJS, read the getting started tutorial.

We are happy to help prospective customers make their proof-of-concept. If you need help getting started, contact us.

If you want to search the source code, you can download a copy of all samples via the npm command:

npm create gojs-kit@latest

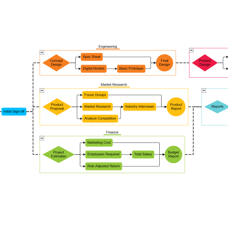
A flowchart and palette, showing different node templates and data bindings. Each node has only one port element. Links are orthogonal and automatically route to avoid nodes.

Interactive Flowchart

A flowchart and palette, showing different node templates and data bindings. Each node has only one port element. Links are orthogonal and automatically route to avoid nodes.

An organizational chart that allows user editing and re-organizing of the hierarchy.

Organizational Chart Editor

An organizational chart that allows user editing and re-organizing of the hierarchy.

A state chart diagram that also shows dynamic creation of new nodes and links on a button press.

State Chart Editor

A state chart diagram that also shows dynamic creation of new nodes and links on a button press.

Shows a standard family tree.

Family Tree

Shows a standard family tree.

Shows an organizational chart, uses an in-laid Overview to aid the user in navigation, and allows the user to search by example.

Org Chart with Overview

Shows an organizational chart, uses an in-laid Overview to aid the user in navigation, and allows the user to search by example.

A genogram or pedigree chart is an extended family tree diagram that show information about each person or each relationship.

Genogram Family Tree

A genogram or pedigree chart is an extended family tree diagram that show information about each person or each relationship.

Example of a SCADA industrial monitoring diagram with updating data.

SCADA Industrial Monitor

Example of a SCADA industrial monitoring diagram with updating data.

Shows a CISCO-style network configuration diagram, with the ability to group nodes into subnetworks.

Network Editor

Shows a CISCO-style network configuration diagram, with the ability to group nodes into subnetworks.

Industrial process flow diagram containing tanks, valves, and pipes, with animated flow in the pipes.

Process Flow

Industrial process flow diagram containing tanks, valves, and pipes, with animated flow in the pipes.

Example of a security dashboard made with GoJS. Diagram for monitoring live video feeds and swipe access doors.

Security Monitor

Example of a security dashboard made with GoJS. Diagram for monitoring live video feeds and swipe access doors.

Warehouse design diagram with reshapable areas and disconnected links.

Warehouse Designer

Warehouse design diagram with reshapable areas and disconnected links.

Sankey diagrams show the amount of flow between nodes by the width of the links.

Sankey Diagram

Sankey diagrams show the amount of flow between nodes by the width of the links.

Demonstrates a customized CommandHandler to update a live HTML element for accessibility.

ARIA Accessibility

Demonstrates a customized CommandHandler to update a live HTML element for accessibility.

Add ports to a selected node by clicking buttons or by using a context menu. Draw links by dragging between ports. If you select a link you can relink or reshape it.

Dynamic Ports

Add ports to a selected node by clicking buttons or by using a context menu. Draw links by dragging between ports. If you select a link you can relink or reshape it.

Show continuous belts winding by circular rollers

Belts and Rollers

Show continuous belts winding by circular rollers

Demonstrates collapsible, resizable, re-orderable swimlanes, a kind of process-flow diagram, with custom dragging rules that disallow nodes from leaving their lane.

Swim Lanes

Demonstrates collapsible, resizable, re-orderable swimlanes, a kind of process-flow diagram, with custom dragging rules that disallow nodes from leaving their lane.

A Kanban board editor, allowing the categorization of editable tasks.

Kanban Board Editor

A Kanban board editor, allowing the categorization of editable tasks.

A functioning logic circuit diagram, which allows the user to make circuits using gates and wires.

Logic Circuit

A functioning logic circuit diagram, which allows the user to make circuits using gates and wires.

Layer Bands are automatically created for each 'layer' of a TreeLayout, and run perpendicular to the layout.

Layer Bands

Layer Bands are automatically created for each 'layer' of a TreeLayout, and run perpendicular to the layout.

Showcasing nodes (Pipes) that can be joined, and will snap and drag together.

Pipes Diagram Editor

Showcasing nodes (Pipes) that can be joined, and will snap and drag together.

Drag and drop sodas from the Palette onto the vending machine. Use tools to edit the vending machine as well.

Vending Planogram

Drag and drop sodas from the Palette onto the vending machine. Use tools to edit the vending machine as well.

A designer for creating production process diagrams.

Production Process Editor

A designer for creating production process diagrams.

Partially describes the production process for converting natural gas and oil byproducts into their end products.

Production Process

Partially describes the production process for converting natural gas and oil byproducts into their end products.

Displays a variable number of fields for each record, with links mapping one field to another.

Record Mapper

Displays a variable number of fields for each record, with links mapping one field to another.

Allows the user to drag nodes, including groups, into and out of groups, both from the Palette as
well as from within the Diagram.

Regrouping Editor

Allows the user to drag nodes, including groups, into and out of groups, both from the Palette as well as from within the Diagram.

This sample demonstrates custom logic in a GoJS diagram - a 'Person' node can be dropped onto a 'Table' node, causing the person to be assigned a position at the closest empty seat at that table.

Seating Chart

This sample demonstrates custom logic in a GoJS diagram - a 'Person' node can be dropped onto a 'Table' node, causing the person to be assigned a position at the closest empty seat at that table.

A System Dynamics diagram shows the storages and flows of material in some system, and the factors that influence the rates of flow.

System Dynamics Diagram

A System Dynamics diagram shows the storages and flows of material in some system, and the factors that influence the rates of flow.

Displays two trees, allowing the user to dynamically draw or reconnect links mapping data from field to another.

Tree Mapper

Displays two trees, allowing the user to dynamically draw or reconnect links mapping data from field to another.

A diagram and palette of circuit componenets that allows for the creation of circuit schematics with manually shaped and routed links that save to a JSON model.

Circuit Designer

A diagram and palette of circuit componenets that allows for the creation of circuit schematics with manually shaped and routed links that save to a JSON model.

Showcases all GoJS figures. You can define your own named Shape figures.

Shape Figures

Showcases all GoJS figures. You can define your own named Shape figures.

Demonstrates a traditional 'Tree View' in a GoJS diagram, with optional orthogonal links between the nodes.

Tree View

Demonstrates a traditional 'Tree View' in a GoJS diagram, with optional orthogonal links between the nodes.

Demonstrates custom Links that show the distance between two points.

Dimensioning Links

Demonstrates custom Links that show the distance between two points.

An example of how to use icon fonts with GOJS, making sure the fonts load fully before creating the diagram.

Font Icons

An example of how to use icon fonts with GOJS, making sure the fonts load fully before creating the diagram.

Create your own custom Shapes using SVG path strings. This sample uses SVG strings from a free icon set.

SVG Icons

Create your own custom Shapes using SVG path strings. This sample uses SVG strings from a free icon set.

A simple block diagram editor that makes it easy for the user to chain together new nodes, with
context menus for changing shapes and colors.

Block Diagram Editor

A simple block diagram editor that makes it easy for the user to chain together new nodes, with context menus for changing shapes and colors.

Various meters and gauges that show particular values and can be modified by the user by dragging.

Meters and Gauges

Various meters and gauges that show particular values and can be modified by the user by dragging.

GoJS diagram demonstrating the versatility of the available tools. Using the avoid nodes link router to give nodes path finding for navigating through a house with fluid movements from animations.

Path Finder

GoJS diagram demonstrating the versatility of the available tools. Using the avoid nodes link router to give nodes path finding for navigating through a house with fluid movements from animations.

A diagram that does not scroll or zoom or allow parts to be dragged out of a fixed area.

Absolute Positioning

A diagram that does not scroll or zoom or allow parts to be dragged out of a fixed area.

Demonstrates adding and removing and swapping columns of a Table Panel.

Add/Remove/Swap Columns in Table Panels

Demonstrates adding and removing and swapping columns of a Table Panel.

Select and edit a node and add a copy of it to the palette.

Adding Node to Palette

Select and edit a node and add a copy of it to the palette.

Showcases all pre-defined Link arrowheads. You can define your own named arrowhead geometries.

All Predefined Arrowheads for Links

Showcases all pre-defined Link arrowheads. You can define your own named arrowhead geometries.

Showcases draggable disconnectable links that can be connected by dropping one or both ends at a valid port.

Draggable Link

Showcases draggable disconnectable links that can be connected by dropping one or both ends at a valid port.

Aninmated focus by scrolling to a node along with animation of the size of the node to draw attention to it..

Animated Node Attention

Aninmated focus by scrolling to a node along with animation of the size of the node to draw attention to it..

Animation of diagram parts (tokens) along link paths.

Animation of Tokens along Link Paths

Animation of diagram parts (tokens) along link paths.

The Arranging layout is a layout of layouts, plus a third layout for arranging left-overs.

Arranging Layout

The Arranging layout is a layout of layouts, plus a third layout for arranging left-overs.

A custom Router that moves Link segments to parallelize and avoid overlaps.

Avoids Links Router

A custom Router that moves Link segments to parallelize and avoid overlaps.

Demonstrates custom Links that create a 'Balloon' around the fromNode.

Ballon Links

Demonstrates custom Links that create a 'Balloon' around the fromNode.

Simple bar charts or histograms within nodes.

Bar Charts in Nodes

Simple bar charts or histograms within nodes.

Shows many of the commands possible in GoJS, templates for Links and for Groups, plus tooltips and context menus for Nodes, for Links, for Groups, and for the Diagram.

Basic with ToolTips and Context Menus

Shows many of the commands possible in GoJS, templates for Links and for Groups, plus tooltips and context menus for Nodes, for Links, for Groups, and for the Diagram.

Demonstrates reading JSON data describing the relative rankings of NFL teams at a particular moment in time and generating a diagram from that data.

Beat Paths

Demonstrates reading JSON data describing the relative rankings of NFL teams at a particular moment in time and generating a diagram from that data.

The start of a Business Process Model and Notation editor.

BPMN Editor

The start of a Business Process Model and Notation editor.

Shows buttons in an Adornment upon hover over a node.

Buttons Shown on Hover

Shows buttons in an Adornment upon hover over a node.

Simple candlestick or range charts within nodes.

Candlestick Charts

Simple candlestick or range charts within nodes.

Shows how to render a data-driven chart within each Node using the Chart.js library.

Chart.js Charts in Nodes

Shows how to render a data-driven chart within each Node using the Chart.js library.

Shows CircularLayout and options. This layout positions nodes in a circular arrangement.

Circular Layout Demo

Shows CircularLayout and options. This layout positions nodes in a circular arrangement.

Displays the GoJS Class Hierarchy as a series of trees. Double-click to go to the class's API documentation.

Class Hierarchy Diagram

Displays the GoJS Class Hierarchy as a series of trees. Double-click to go to the class's API documentation.

GoJS supports the notion of 'Comments', including the ability to create balloon-like comments.

Comment Nodes

GoJS supports the notion of 'Comments', including the ability to create balloon-like comments.

A web of interlinked concepts displayed with a ForceDirected Layout, showcasing link labels.

Concept Map

A web of interlinked concepts displayed with a ForceDirected Layout, showcasing link labels.

Demonstrates the ability for a Link to appear to connect with another Link, using label nodes that belong to links.

Connecting Links to Links Using Link Label Nodes

Demonstrates the ability for a Link to appear to connect with another Link, using label nodes that belong to links.

A Node containing ports that allow linking between them, within the node as well as between nodes, with custom link validation.

Connection Box Editor

A Node containing ports that allow linking between them, within the node as well as between nodes, with custom link validation.

Kitten Monitor with constant size markers and tooltips when zooming out.

Constant Size Nodes While Zooming in or out

Kitten Monitor with constant size markers and tooltips when zooming out.

Showcases alignment properties of the Diagram.

Content Alignment Demo

Showcases alignment properties of the Diagram.

Demonstrates subgraphs that are created only as groups are expanded.

Grouping

Demonstrates subgraphs that are created only as groups are expanded.

A custom Tool that lets the user reshape curved links with a single handle.

Curved Link Reshaping Using Single Handle

A custom Tool that lets the user reshape curved links with a single handle.

Demonstrates custom routing for Links running through other Nodes.

Curved Multi-Node Path Link Routes

Demonstrates custom routing for Links running through other Nodes.

Shows how to create a custom Diagram loading animation.

Custom Animations Loading Tree

Shows how to create a custom Diagram loading animation.

Shows how to create Buttons with custom behavior for expanding/collapsing of a graph.

Custom Expand/Collapse

Shows how to create Buttons with custom behavior for expanding/collapsing of a graph.

Demonstrates the implementation of a custom HTML context menu.

HTML Context Menu

Demonstrates the implementation of a custom HTML context menu.

Demonstrates custom Links that route parallel to other Links between the same two ports.

Parallel Routing

Demonstrates custom Links that route parallel to other Links between the same two ports.

Shows how to create several custom Node animations.

Custom Node Animations

Shows how to create several custom Node animations.

Shows how to create a custom PaneLayout.

Custom Panel Layout: Cascading Elements

Shows how to create a custom PaneLayout.

Demonstrates using a custom HTML element for in-place editing of a TextBlock.

Custom Text Editors

Demonstrates using a custom HTML element for in-place editing of a TextBlock.

Show the processing steps involved in a database transformation or query, with labeled ports.

Data Flow Diagram

Show the processing steps involved in a database transformation or query, with labeled ports.

A simple drop-in for inspecting and editing Part data.

Data Inspector

A simple drop-in for inspecting and editing Part data.

A data-visualization demonstration that showcases GoJS interacting with other elements on the page.

Data Visualization

A data-visualization demonstration that showcases GoJS interacting with other elements on the page.

Shows infinite scrolling and positionComputation.

Diagram Scroll Modes

Shows infinite scrolling and positionComputation.

A diagram with Graduated Panels at the edges acting as rulers.

Diagram with Rulers

A diagram with Graduated Panels at the edges acting as rulers.

Ring-shaped pie charts within nodes.

Donut Charts in Nodes

Ring-shaped pie charts within nodes.

Displays a single diagram of two trees sharing a single root node growing in opposite directions, using the DoubleTreeLayout extension.

Double Tree

Displays a single diagram of two trees sharing a single root node growing in opposite directions, using the DoubleTreeLayout extension.

Drag and drop fields from/to record Nodes.

Drag and Drop Fields Between Nodes

Drag and drop fields from/to record Nodes.

Demonstrates dragging and dropping from HTML, and pasting from the external clipboard.

Drag and Drop From HTML Element to Diagram

Demonstrates dragging and dropping from HTML, and pasting from the external clipboard.

A custom Tool that lets a user draw a box showing where and how large a new node should be.

Drag Creating Tool

A custom Tool that lets a user draw a box showing where and how large a new node should be.

Drag out fields from record Nodes to an HTML element.

Drag Fields Out of Diagram to HTML Element

Drag out fields from record Nodes to an HTML element.

A custom Tool that lets a user draw a box showing what to zoom in to.

Drag Zooming

A custom Tool that lets a user draw a box showing what to zoom in to.

Demonstrates drag and drop between two different diagrams using a shared UndoManager.

Two Diagrams Drag-and-Drop

Demonstrates drag and drop between two different diagrams using a shared UndoManager.

A custom DraggingTool that lets the user drag a translucent image of the Nodes and Links to be moved, leaving them in place until the mouse up.

NonRealtime Dragging

A custom DraggingTool that lets the user drag a translucent image of the Nodes and Links to be moved, leaving them in place until the mouse up.

A custom Tool that lets the user drag a label in a Spot Panel of a Node.

Dragging Node Label

A custom Tool that lets the user drag a label in a Spot Panel of a Node.

A custom Tool that lets the user drag a label on a Link and that keeps its relative position to the link.

Dragging Link Label

A custom Tool that lets the user drag a label on a Link and that keeps its relative position to the link.

A custom Tool that lets the user drag a label on a Link and that keeps the label along the path of the link.

Dragging Link Label along Path

A custom Tool that lets the user drag a label on a Link and that keeps the label along the path of the link.

Demonstrates custom CommandHandler which provides alignment commands and additional behaviors for the arrow keys.

Draw Command Handler

Demonstrates custom CommandHandler which provides alignment commands and additional behaviors for the arrow keys.

An entity relationship diagram, showcasing data binding with item arrays.

Entity Relationship Diagram

An entity relationship diagram, showcasing data binding with item arrays.

A read-only diagram where clicking on a node will open a new webpage.

Euler Diagram

A read-only diagram where clicking on a node will open a new webpage.

Demonstrates the expansion of a tree where nodes are only created 'on-demand', when the user clicks on the 'expand' Button.

Incremental Tree

Demonstrates the expansion of a tree where nodes are only created 'on-demand', when the user clicks on the 'expand' Button.

Shows a standard family tree.

Family Tree Diagram, Japanese

Shows a standard family tree.

A fault tree diagram with collapsing/expanding subtrees and gates at each non-root node.

Fault Tree Analysis

A fault tree diagram with collapsing/expanding subtrees and gates at each non-root node.

Show distances between two nodes and highlights one of all possible paths between the nodes.

Distances and Paths

Show distances between two nodes and highlights one of all possible paths between the nodes.

The Fishbone or Ishikawa layout is a tree layout for cause-and-effect relationships.

Fishbone Layout

The Fishbone or Ishikawa layout is a tree layout for cause-and-effect relationships.

Demonstrates a flow builder where nodes/links can be created or dropped onto a recycling node.

Flow Builder for Building Acyclic Graphs

Demonstrates a flow builder where nodes/links can be created or dropped onto a recycling node.

A custom PanelLayout that arranges panel elements into rows or columns.

Flow Layout in Panels

A custom PanelLayout that arranges panel elements into rows or columns.

Shows ForceDirectedLayout and options. Treats the graph as if it were a system of physical bodies with forces acting on them and between them.

Force Directed Layout Demo

Shows ForceDirectedLayout and options. Treats the graph as if it were a system of physical bodies with forces acting on them and between them.

A custom Tool that lets the user interactively draw a line, converting it into a Shape.

Freehand Drawing

A custom Tool that lets the user interactively draw a line, converting it into a Shape.

Demonstrates a customized CircularLayout.

Friend Wheel

Demonstrates a customized CircularLayout.

Two diagrams, the one on top showing a full tree and the one below focusing on a specific node in the tree and those nodes that are logically 'near' it.

Diagram and Local View

Two diagrams, the one on top showing a full tree and the one below focusing on a specific node in the tree and those nodes that are logically 'near' it.

A cellular automation simulation.

Game of Life Cellular Automation

A cellular automation simulation.

A GoJS diagram atop a Leaflet.js map, with nodes placed at latitude and longitude based locations.

Diagrams and Leaflet.js

A GoJS diagram atop a Leaflet.js map, with nodes placed at latitude and longitude based locations.

A custom Tool that supports interactive reshaping of Geometries.

Geometry Reshaping

A custom Tool that supports interactive reshaping of Geometries.

A seating chart demo app built with GoJS and Vue

GoJS Seating Chart Creator

A seating chart demo app built with GoJS and Vue

A three-dimensional viewer demo app built with GoJS, ThreeJS, and Svelte

GoJS with 3D

A three-dimensional viewer demo app built with GoJS, ThreeJS, and Svelte

A Grafcet is a kind of sequential function chart used in automation design.

Grafcet Diagram Editor

A Grafcet is a kind of sequential function chart used in automation design.

Shows GridLayout and options. Places all of the Parts in a grid-like arrangement, ordered, spaced apart, and wrapping as needed.

Grid Layout Demo

Shows GridLayout and options. Places all of the Parts in a grid-like arrangement, ordered, spaced apart, and wrapping as needed.

Groups consisting of a RoundedTopRectangle and a RoundedBottomRectangle figure surrounding the Group's Placeholder.

Groups with Rounded Headers and Footers

Groups consisting of a RoundedTopRectangle and a RoundedBottomRectangle figure surrounding the Group's Placeholder.

A custom DraggingTool that makes guidelines visible as a Part is dragged around a Diagram and is nearly aligned with another Part.

Guided Dragging

A custom DraggingTool that makes guidelines visible as a Part is dragged around a Diagram and is nearly aligned with another Part.

A simple timeline with events arranged along a line.

Timeline

A simple timeline with events arranged along a line.

Contains two draggable HTML elements (using jQuery UI). One of the two HTML elements houses a panel that interacts with the main Diagram.

HTML Interaction

Contains two draggable HTML elements (using jQuery UI). One of the two HTML elements houses a panel that interacts with the main Diagram.

Demonstrates use of the ZoomSlider class to zoom in/out using a control.

HTML Zoom Slider for Zooming

Demonstrates use of the ZoomSlider class to zoom in/out using a control.

Demonstrates usage of the HyperlinkText extension.

Hyperlink Text

Demonstrates usage of the HyperlinkText extension.

A gauge using a scale made with a Graduated Panel.

Instrument Gauges

A gauge using a scale made with a Graduated Panel.

Demonstrates a flow-chart-like editor of a restricted syntax language.  Uses the ParallelLayout extension.

Flowgrammer Visual Editor

Demonstrates a flow-chart-like editor of a restricted syntax language. Uses the ParallelLayout extension.

Allows a user to make progressive decisions.

Decision Tree

Allows a user to make progressive decisions.

A custom Tool that lets the user interactively draw polygons and polyline Shapes.

Interactive Drawing of Polygons or Polylines

A custom Tool that lets the user interactively draw polygons and polyline Shapes.

A continuous ForceDirectedLayout that occurs as the user drags around a node.

Continuous Interactive Force Layout

A continuous ForceDirectedLayout that occurs as the user drags around a node.

Demonstrates a Gantt chart with a collapsible tree of tasks

Gantt Chart

Demonstrates a Gantt chart with a collapsible tree of tasks

A Mind Map, a double-tree whose nodes have an 'add' button when selected and a context menu.

Mind Map Editor

A Mind Map, a double-tree whose nodes have an 'add' button when selected and a context menu.

A GoJS Diagram component in React

Interactive React Diagram

A GoJS Diagram component in React

Diagram representation of an Interactive Voice Response Tree (IVR tree). Nodes may have a collapsible list of details.

IVR Tree Diagram

Diagram representation of an Interactive Voice Response Tree (IVR tree). Nodes may have a collapsible list of details.

A Demo using GoJS, Monaco, and Svelte to create an editable JSON Diagram

JSON Diagram editor

A Demo using GoJS, Monaco, and Svelte to create an editable JSON Diagram

A custom Tool that replaces the standard DragSelectingTool to allow the user to draw a lasso around the Parts they want to select.

Lasso Selecting

A custom Tool that replaces the standard DragSelectingTool to allow the user to draw a lasso around the Parts they want to select.

Shows LayeredDigraphLayout and options. Arranges nodes of directed graphs into layers (rows or columns).

Layered Digraph Layout Demo

Shows LayeredDigraphLayout and options. Arranges nodes of directed graphs into layers (rows or columns).

A custom Layout that assumes there is a single split and a single merge node with parallel lines of nodes connecting them.

Parallel Layout

A custom Layout that assumes there is a single split and a single merge node with parallel lines of nodes connecting them.

Shows a LightBox style HTML Context Menu.

LightBox Style HTML Context Menu

Shows a LightBox style HTML Context Menu.

Demonstrates a function to avoid any overlapping of nodes during dragging.

Drag Unoccupied

Demonstrates a function to avoid any overlapping of nodes during dragging.

A custom LinkingTool that lets the user determine the route of a new Link by clicking.

Polyline Linking

A custom LinkingTool that lets the user determine the route of a new Link by clicking.

Demonstrates an automatic ungrouping of nodes when dropping an element on the diagram.

Macros from Palette

Demonstrates an automatic ungrouping of nodes when dropping an element on the diagram.

An Overview used as a magnifying glass.

Magnifier View

An Overview used as a magnifying glass.

Shows default Diagram interactivity and basic data binding. Select, move, copy, delete, undo, redo with keyboard or touch.

Minimal

Shows default Diagram interactivity and basic data binding. Select, move, copy, delete, undo, redo with keyboard or touch.

Minimal, showing image Blob creation with Diagram.makeImageData, and download.

Download Image Blob

Minimal, showing image Blob creation with Diagram.makeImageData, and download.

Minimal, showing SVG creation with Diagram.makeSvg, and download.

Download SVG

Minimal, showing SVG creation with Diagram.makeSvg, and download.

Minimal, using Vue.js.

Minimal Vue.js Sample

Minimal, using Vue.js.

Demonstrates a custom Link that can be stroked with multiple consecutive colors.

Multi-color Link Paths

Demonstrates a custom Link that can be stroked with multiple consecutive colors.

A custom orthogonal Link that draws arrowheads at the end of each segment.

Multiple Arrowheads Along Link Path

A custom orthogonal Link that draws arrowheads at the end of each segment.

Multiple circles using repeated CircularLayouts.

Double Circle

Multiple circles using repeated CircularLayouts.

Shows an org chart with assistant nodes at the side, above regular child nodes.

Org Chart with Assistants on the Side

Shows an org chart with assistant nodes at the side, above regular child nodes.

Shows an org chart with extra links and expand/collapse functionality.

Org Chart With Extra Relationships

Shows an org chart with extra links and expand/collapse functionality.

A customized PackedLayout that arranges nested circular groups.

Packed Hierarchy of Groups

A customized PackedLayout that arranges nested circular groups.

A custom Layout that positions nodes in a packed area.

Packed Layout Demo

A custom Layout that positions nodes in a packed area.

A diagram representation of webpage flow.

Page Flow Diagram Editor

A diagram representation of webpage flow.

A Parse tree representing the syntactic structure of a sentence. The leaf nodes are shown in a horizontal line.

Parse Tree

A Parse tree representing the syntactic structure of a sentence. The leaf nodes are shown in a horizontal line.

Generating a PDF file holding all of the pages of a Diagram's rendering.

PDF generation

Generating a PDF file holding all of the pages of a Diagram's rendering.

A simple PERT chart, showcasing GoJS table panels and RowColumnDefinition properties.

PERT Chart with Legend

A simple PERT chart, showcasing GoJS table panels and RowColumnDefinition properties.

Dynamic pie chart with selectable slices that can change size.

Dynamic Pie Chart

Dynamic pie chart with selectable slices that can change size.

Simple pie charts within nodes.

Pie Charts

Simple pie charts within nodes.

A tree layout with rectangular nodes at alternating angles and no links.

Pipe Tree

A tree layout with rectangular nodes at alternating angles and no links.

Drag-and-drop items from the Palette onto racks in the Diagram.

Planogram

Drag-and-drop items from the Palette onto racks in the Diagram.

Displays relationships between different parts of a diagram.

Navigation

Displays relationships between different parts of a diagram.

An adornment showing buttons in a circle on one selected node.

Radial Adornment

An adornment showing buttons in a circle on one selected node.

A custom Tool that lets a user drag and create a box to select nodes and links.

Realtime Selection

A custom Tool that lets a user drag and create a box to select nodes and links.

Arrange people in circles around a central person, in layers according to distance from the central person.

Radial Layout

Arrange people in circles around a central person, in layers according to distance from the central person.

Arrange people in rings around a central person, in layers according to distance from the central person.

Radial Partition

Arrange people in rings around a central person, in layers according to distance from the central person.

Regrouping with tree view of grouping hierarchy.

Regrouping Editor and Simultaneous Tree View

Regrouping with tree view of grouping hierarchy.

In makeSvg, replace image sources with Base64

Rendering SVG to Data URL with Inline Images

In makeSvg, replace image sources with Base64

A custom Tool that lets a user change the scale of an object.

Rescaling by Dragging Handle

A custom Tool that lets a user change the scale of an object.

A custom Tool that supports interactive reshaping of pie-shaped sectors of circles.

Reshaping and Rotating Sectors of Circles

A custom Tool that supports interactive reshaping of pie-shaped sectors of circles.

A custom Tool that allows reshaping links with grid snapping.

Reshaping Links Snaps to Grid

A custom Tool that allows reshaping links with grid snapping.

A custom Tool that lets the user reshape orthogonal links by dragging entire segments.

Orthogonal Link Reshaping

A custom Tool that lets the user reshape orthogonal links by dragging entire segments.

A custom ResizingTool that lets the user resize many selected objects at once.

Resizing Multiple

A custom ResizingTool that lets the user resize many selected objects at once.

A custom Tool which allows the user to resize the overview box.

Resizing of Overview Box

A custom Tool which allows the user to resize the overview box.

Two custom Tools that let the user resize the width of columns or the height of rows in a Table Panel of a Node.

Table Row and Column Resizing

Two custom Tools that let the user resize the width of columns or the height of rows in a Table Panel of a Node.

Demonstrates customization of pinch-zooming to scale a node.

Resizing via Pinch Zooming

Demonstrates customization of pinch-zooming to scale a node.

A custom RotatingTool that lets the user rotate many selected objects at once.

Rotate Multiple

A custom RotatingTool that lets the user rotate many selected objects at once.

A custom RotatingTool that lets the user shift the rotation point.

Rotating Node about Movable Rotation Spot

A custom RotatingTool that lets the user shift the rotation point.

A demonstration of the LinkLabelRouter extension based on the Dynamic Ports sample. Move Nodes or create new links to demonstrate that link labels will automatically move to a nearby location to avoid overlapping.

Link Label Router

A demonstration of the LinkLabelRouter extension based on the Dynamic Ports sample. Move Nodes or create new links to demonstrate that link labels will automatically move to a nearby location to avoid overlapping.

Demonstrates saving and loading model files on the local machine

Local Files

Demonstrates saving and loading model files on the local machine

Demonstrates a custom Table Panel with a scrollbar implemented in GoJS, including two AutoRepeatButtons.

Scrolling Table Panels with ScrollBars

Demonstrates a custom Table Panel with a scrollbar implemented in GoJS, including two AutoRepeatButtons.

Records with fields that the user can select.

Selectable Fields in Record Nodes

Records with fields that the user can select.

A Node with ports that can be selected and deleted.

Selectable, Deletable Ports in Nodes

A Node with ports that can be selected and deleted.

Selected nodes show a row of buttons that execute commands or start tools.

Adornment Buttons

Selected nodes show a row of buttons that execute commands or start tools.

A sequence diagram illustrates how different processes interact with one-another and in what order.

Sequence Diagram

A sequence diagram illustrates how different processes interact with one-another and in what order.

A sequence diagram that shows different node templates, LayeredDigraphLayout and in-place text editing.

Sequential Function Chart

A sequence diagram that shows different node templates, LayeredDigraphLayout and in-place text editing.

A custom Layout that positions a chain of nodes in rows of alternating direction.

Serpentine Layout

A custom Layout that positions a chain of nodes in rows of alternating direction.

As an alternative to using Groups, this manages Nodes that simultaneously belong to multiple containers.

Shared States not using Groups

As an alternative to using Groups, this manages Nodes that simultaneously belong to multiple containers.

A custom Tool that adds handles on Links to allow the user to shift the end point of the Link along the sides of the port without disconnecting it.

Shifting Link Connections

A custom Tool that adds handles on Links to allow the user to shift the end point of the Link along the sides of the port without disconnecting it.

A custom Tool that lets the user drag a port in a Spot Panel of a Node.

Shifting Ports in Nodes

A custom Tool that lets the user drag a port in a Spot Panel of a Node.

Shows the continuously updating state of a number of stations on an imaginary shop floor.

Shop Floor Monitor

Shows the continuously updating state of a number of stations on an imaginary shop floor.

Shows the DOM of this page displayed as a tree. Selection highlights the DOM element in the page.

DOM Tree

Shows the DOM of this page displayed as a tree. Selection highlights the DOM element in the page.

Demonstrates use of the Robot class to simulate mouse events.

Simulating Input using Robot

Demonstrates use of the Robot class to simulate mouse events.

Show a diagram on a sheet of paper, limiting dragging and resizing to stay within the page minus margins.

Single Page Diagram Editor with Legend

Show a diagram on a sheet of paper, limiting dragging and resizing to stay within the page minus margins.

Simple sparkline charts within nodes.

Sparkline Charts in Nodes

Simple sparkline charts within nodes.

A custom Layout that positions a chain of nodes in a spiral.

Spiral Layout of Node Chains

A custom Layout that positions a chain of nodes in a spiral.

An example of nested Table Panels forming a spreadsheet-like grid.

Spreadsheet-like Nested Table Panels

An example of nested Table Panels forming a spreadsheet-like grid.

Demonstrates using an HTMLInfo that acts as a re-implementation of the default text editor.

Standard HTMLInfo Text Editor

Demonstrates using an HTMLInfo that acts as a re-implementation of the default text editor.

State Chart using incremental JSON.

State Chart Editor Saving Incremental JSON

State Chart using incremental JSON.

A floor planner demo app built with GoJS and Svelte

Svelte Floorplanner

A floor planner demo app built with GoJS and Svelte

A custom Layout that puts nodes into swimlanes with dependencies that cross lanes.

Swim Lane Layout Keeps Nodes in their Lanes

A custom Layout that puts nodes into swimlanes with dependencies that cross lanes.

A custom Layout that arranges Nodes just as a Table Panel arranges GraphObjects.

Table Layout of Nodes in Rows and Columns

A custom Layout that arranges Nodes just as a Table Panel arranges GraphObjects.

Demonstrates a custom Geometry for Link paths.

Tapered Links

Demonstrates a custom Geometry for Link paths.

Graduated thermometer scales using Graduated Panel.

Thermometer Nodes using Graduated Panels

Graduated thermometer scales using Graduated Panel.

Shows a tiger rendered in SVG without using a Picture

SVG Tiger using Shapes

Shows a tiger rendered in SVG without using a Picture

Tournament bracket with dynamic advancement as scores are entered.

Tournament Bracket

Tournament bracket with dynamic advancement as scores are entered.

Shows TreeLayout and options. Positions nodes of a tree-structured graph in layers (rows or columns).

Tree Layout Demo

Shows TreeLayout and options. Positions nodes of a tree-structured graph in layers (rows or columns).

A custom Layout that renders nested Groups into the viewport with each Node having an area proportional to its declared 'size'.

Tree Map of Nested Groups

A custom Layout that renders nested Groups into the viewport with each Node having an area proportional to its declared 'size'.

Demonstrates a traditional 'Tree View' in a GoJS diagram, where each item has a checkbox with three states.

Tri-state CheckBox Tree

Demonstrates a traditional 'Tree View' in a GoJS diagram, where each item has a checkbox with three states.

Nodes consisting of two Panels, using a RoundedTopRectangle and a RoundedBottomRectangle figure.

Two Rounded Halves

Nodes consisting of two Panels, using a RoundedTopRectangle and a RoundedBottomRectangle figure.

A UML Class diagram shows software classes and their properties and methods, and the relationships between them.

UML Class Diagram Editor

A UML Class diagram shows software classes and their properties and methods, and the relationships between them.

Showcases two Diagrams observing the same Model. Modifying positions in one Diagram will modify them in the model, updating the other Diagram as well.

Update Demo

Showcases two Diagrams observing the same Model. Modifying positions in one Diagram will modify them in the model, updating the other Diagram as well.

Shows different options for ToolManager's gestureBehavior.

Various Gestures Demo

Shows different options for ToolManager's gestureBehavior.

Demonstrates simple uses of CheckBoxButtons.

CheckBox Styles

Demonstrates simple uses of CheckBoxButtons.

Demonstrates simple uses of ToggleSwitches.

Toggle Styles

Demonstrates simple uses of ToggleSwitches.

Shows how you can create custom renderings for Links by repeatedly drawing GraphObjects along the route.

Visual Relationships

Shows how you can create custom renderings for Links by repeatedly drawing GraphObjects along the route.

Venn Diagram of Common Glyphs in Greek, Latin, and Russian

Venn Diagram

Venn Diagram of Common Glyphs in Greek, Latin, and Russian

Same as Data Flow, but vertically oriented, and with slightly different styling.

Data Flow Diagram (Vertical)

Same as Data Flow, but vertically oriented, and with slightly different styling.

Demonstrates collapsible, resizable, re-orderable swimlanes, a kind of process-flow diagram, with custom dragging rules that disallow nodes from leaving their lane.

Swim Lanes (Vertical)

Demonstrates collapsible, resizable, re-orderable swimlanes, a kind of process-flow diagram, with custom dragging rules that disallow nodes from leaving their lane.

Virtualized no Layout, an example of virtualization where the model holds 123,456 node data yet the diagram only creates a few nodes at a time.

Virtualized Diagram no Layout

Virtualized no Layout, an example of virtualization where the model holds 123,456 node data yet the diagram only creates a few nodes at a time.

Shows a virtualized ForceDirectedLayout with GraphLinksModel.

Virtualized Diagram with Force Directed Layout

Shows a virtualized ForceDirectedLayout with GraphLinksModel.

A virtualized version of PackedLayout that positions nodes in a packed area.

Virtualized Diagram with Packed Layout

A virtualized version of PackedLayout that positions nodes in a packed area.

An example of virtualization where the model holds 123,456 node data yet the diagram only creates a few nodes at a time.

Virtualized Tree

An example of virtualization where the model holds 123,456 node data yet the diagram only creates a few nodes at a time.

Shows a virtualized TreeLayout with TreeModel.

Virtualized Tree with TreeLayout

Shows a virtualized TreeLayout with TreeModel.

This sample shows the actual visual tree of a running Diagram, using a second Diagram.

Visual Tree of another Diagram

This sample shows the actual visual tree of a running Diagram, using a second Diagram.

This shows the same visual tree using nested Groups instead of nodes and links.

Visual Tree using Groups

This shows the same visual tree using nested Groups instead of nodes and links.

A word cloud visualization using the PackedLayout extension.

Word Cloud using PackedLayout

A word cloud visualization using the PackedLayout extension.

When zooming, change the spacing of the Nodes, not the Diagram.scale.

Spacing Zoom

When zooming, change the spacing of the Nodes, not the Diagram.scale.

A monitoring diagram where the nodes (kittens) move on a background image (a house plan), with
tooltips describing kittens.

Monitor with Background

A monitoring diagram where the nodes (kittens) move on a background image (a house plan), with tooltips describing kittens.

Shows a network configurator with a Palette and Overview.

Network Editor with Bars

Shows a network configurator with a Palette and Overview.

Complete list of all samples